Research Progress
Dr. Chunsheng Han’s team has published their series of research results about gene regulation in mammalian spermatogenesis in journals such as Nature Communications.
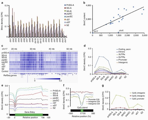
The research team led by Dr. Chunsheng Han in the State Key Laboratory of Reproductive Biology published a paper entitled “Dynamics of 5-hydroxymethylcytosine during mouse spermatogenesis” in Nature Communications on June 13, 2013. Their work has elucidated the genomic distribution and dynamic changes of 5-hydroxymethylcytosine (5hmC), a recently recognized stable intermediate of DNA demethylation, as well as its correlations with the mRNA levels of different types of genes during mouse spermatogenesis.
Germ cells undergo extensive and unique changes in their epigenetic modifications during their formation and development. These changes are essential for reprogramming germ cells back to the totipotent state, for establishing gene imprinting and for suppressing the activities of retrotransposons. However, little has been known about the epigenetic changes of male germ cells after birth. In collaboration with Dr. Fuchou Tang in the Biodynamic Optical Imaging Center, Peking University and Dr. Chuan He in the Department of Chemistry and Institute for Biophysical Dynamics, University of Chicago, Dr. Han’s team accomplished the work by using techniques such as spermatogenic cell isolation, 5hmC-labeling and enrichment, next generation sequencing as well as bioinformatic analysis. Using similar strategy, Dr. Han’s group and Dr. Tieshan Tang’s lab in the State Key Laboratory of Biomembrane and Membrane Biotechnology also identified 5hmC as a novel epigenetic feature of Huntington's Disease, a work recently published in Human Molecular Genetics.
In the past several years, Dr. Han’s team has been studying the gene regulation of mammalian spermatogenesis by using omic approaches at the levels of transcription, RNA metabolism, and translation. For example, they have identified 5 types of gene regulatory mechanisms during mouse spermatogenesis by integrative proteomic and transcriptomic analyses, a work published in Molecular and Cellular Proteomics early this year in collaboration with Dr. Fuquan Yang’s group in the Institute of Biophysics, Chinese Academy of Sciences.
Featured publications of Dr. Han’s lab in recent years in this field include (*corresponding authors):
- Gan, H., Wen, L., Liao, S., Lin, X., Ma, T., Liu, J., Song, C.-X., Wang, M., He, C., Han, C.*, and Tang, F.* (2013) Dynamics of 5-hydroxymethylcytosine during mouse spermatogenesis,Nature Communications (doi:10.1038/ncomms2995).
- Wang, F., Yang, Y., Lin, X., Wang, J. Q., Wu, Y. S., Xie, W., Wang, D., Zhu, S., Liao, Y. Q., Sun, Q., Yang, Y. G., Guo, C.*, Han, C.*, and Tang, T. S.* (2013) Genome-wide Loss of 5-hmC is a Novel Epigenetic Feature of Huntington's Disease, Human Molecular Genetics (doi:10.1093/hmg/ddt214).
- Gan, H., Cai, T., Lin, X., Wu, Y., Wang, X., Yang, F.*, and Han, C.* (2013) Integrative Proteomic and Transcriptomic Analyses Reveal Multiple Post-transcriptional Regulatory Mechanisms of Mouse Spermatogenesis, Mol Cell Proteomics 12, 1144-1157.
- Hou, X., Zhang, W., Xiao, Z., Gan, H., Lin, X., Liao, S., and Han, C.* (2012) Mining and characterization of ubiquitin E3 ligases expressed in the mouse testis, BMC Genomics 13, 495.
- Gan, H., Lin, X., Zhang, Z., Zhang, W., Liao, S., Wang, L., and Han, C.* (2011) piRNA profiling during specific stages of mouse spermatogenesis, RNA 17, 1191-1203.

Distribution of 5hmC in various genomic regions in eight types of mouse spermatogenic cells.