Scientists have always been interested in the evolution of morphological character states. For example, wings were lost in some insects (louses, fleas etc.) during history, but occurred again after millions of years of adaptation. Fossils can provide powerful evidence for understanding this evolution; however, the fossil record is not always sufficient for us to observe serial evolution of character states. Ancestral character state reconstruction (ACSR), an approach based on phylogenetic theory, could be used to trace the history of character states.
Our groups has interests in a wide range of aspects of scales, including morphology, function and origin. Scales are often observed in insects, from the bristletails and silverfish to lepidopterans. As a basal group of Hexapoda, Collembola bears body scales in some groups, where scales were considered to be characters transformed from setae by most entomologists. Morphology of those scales is highly diversified (figure 1), and is of great importance for the taxonomy of Collembola.
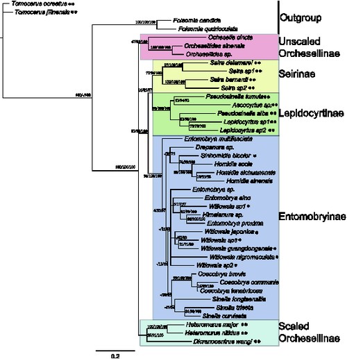
Collaborating with other colleagues, Dr Feng ZHANG, one of the post-docs in Prof. Chao-Dong ZHU’s group (zhucd@ioz.ac.cn) at the Institute of Zoology, Chinese Academy of Sciences, explored the origin of scales in Entomobryidae, which has the most abundant scaled genera in Collembola. The molecular phylogeny based on both mitochondrial and nuclear datasets questioned the monophyly of Orchesellinae and Willowsiini, suggesting that scales and other secondary characters during postembryonic development should be re-surveyed in the current system of Entomobryidae (figure 2). Further ancestral character state reconstruction revealed that body scales have evolved independently at least five times, with the loss of scales occurring independently at least twice (figure 3). The idea of bidirectional transformation between scales and setae challenges the traditional opinion. The paper has been published online in Molecular Phylogenetics and Evolution (doi: 10.1016/j.ympev.2013.09.024.
Analytical methods and selected topologies of trees may impact the inferences of ACSR. The Parsimony method is the earliest established and most popular approach. Likelihood and Bayesian methods often employ the Mk model. As the modification of the Jukes-Cantor model, the Mk model increases the limit of character state (from 4), and also permits the “absence” of morphological characters.
Trees generated from MP, ML and BI methods often have some minor differences in topology. The ACSRs based on these trees may result in differences in the state probabilities of interior nodes. Therefore, it is suggested to take into account these uncertainties, for example by employing posterior distribution of trees (as generated in a Bayesian framework). Figure 2 shows that ACSRs of body scales in Collembola were inferred differently for some nodes from ML and BI (15000 posterior) trees.

Figure 1. Some types of body scales in Collembola, diversified in shape and surface form.

Figure 2. Bayesian phylogeny of Entomobryidae. Species with both terga and dental scales are marked with two asterisks. Scaled species without dental scales are marked with an asterisk.

Figure 3. Ancestral character state reconstructions of body scales in Entomobryidae. A, ACSR on a ML-tree with proportional likelihoods shown on each node; B, ACSR summarized on a Bayesian consensus tree over 15,000 sampled trees. Each node indicates character states with different colorations and the proportion of the state over all examined trees.