Research Progress
Uncovering the molecular bases of chemical communications of Helicoverpa moth species
To recognize the sex pheromones emitted by their conspecific partners and the odors released by their host plants, moths have evolved highly sensitive olfactory systems. Two closely related species, Helicoverpa armigera and Helicoverpa assulta are both major agricultural pests in China. The former is a typical polyphagous species and brings about great damages to cotton, wheat, corn, tomato and tobacco, while the later just attacks several plant species in Solanaceae such as hot pepper and tobacco. Their females both use (Z)-11-hexadecenal (Z11-16:Ald) and (Z)-9-hexadecenal (Z9-16:Ald) as their principal sex pheromone components but in opposite ratios, 97: 3 in H. armigera and 7: 93 in H. assulta. Using the two species as the study system, Professor Chen-Zhu Wang’s group uncovered the underlying molecular bases of these characteristic features. The various state-of-the-art techniques in multi-disciplines including Bioinformatics, Molecular Biology, Electrophysiology and Behavior were employed in the researches.
To clarify the molecular basis of producing the opposite sex pheromone component ratios in the two species, the PhD student Rui-Ting Li supervised by Prof. Wang together other collaborators analyzed the sex pheromone gland transcriptomes and compared the expression patterns of candidate enzyme genes involved the pheromone biosynthesis pathway of the two species. They found that the D11 desaturase gene LPAQ expressed about 70 times higher in H. armigera than in H. assulta, whereas another D9 desaturase gene NPVE expressed about 60 times higher in H. assulta than in H. armigera. They carried out interspecific hybridization experiments and obtained the hybrid (F1) of H. armigera females and H. assulta malesand backcross offspring derived from crossing F1 males with H. assulta females successfully. Simultaneous analyses of the two sex pheromone components and the expression levels of the desaturase genes in each pheromone gland of backcross females showed that there is a positive linear correlation between the expression level of LPAQ and the amount of Z11-16:Ald and between the expression level of NPVE and the amount of Z9-16:Ald in the pheromone glands. Taken together, these data demonstrate that the expressional divergences of LPAQ and NPVE determine the opposite sex pheromone component ratios in the two species. This study entitled “Expressional divergences of two desaturase genes determine the opposite ratios of two sex pheromone components in Helicoverpa armigera and Helicoverpa assulta” has been published in Insect Biochemistry and Molecular Biology, a top rank journal in the field of Entomology.
(http://www.sciencedirect.com/science/article/pii/S0965174817301601).

Divergently expressed enzymes in sex pheromone biosynthesis of two closely related species
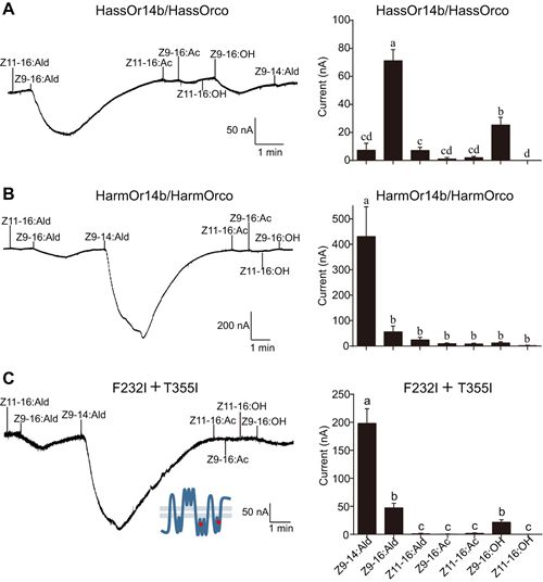
How do the male moths of the closely related species detect the sex pheromones with opposite ratios? The pheromone receptors (PRs) play a key role in this process. The PR that tuned to Z11-16:Ald have been characterized in the previous study, they are HassOr13 and HarmOr13. However, the receptor tuned to Z9-16:Ald is still elusive. The PhD student Ke Yang together with other team members for the first time found that the PR HassOr14b is tuned to Z9-16:Ald, the major sex-pheromone component of H. assulta by using the Xenopus laevis oocytes expression system and two-electrode voltage-clamp recording system. Using in situ hybridization, they revealed that HassOr14b is co-localized with HassOr6 or HassOr16 within the same sensilla but expressed in different olfactory sensory neurons. As HarmOr14b, the ortholog of HassOr14b in the closely related species H. armigera, is tuned to another chemical (Z)-9-tetradecenal (Z9-14:Ald), they further studied the amino acid residues that determine their ligand selectivity. They created a series of sequence mutations by substituting the regional sequences and single amino acid sites of HassOr14b with the sequence of HarmOr14b. Finally, they demonstrated that two amino acids located in the intracellular domains, F232I and T355I, together determine the functional difference between the two orthologs. They conclude that species-specific changes in the tuning specificity of the PRs in the two Helicoverpa moth species could be achieved with just a few amino acid substitutions, which provides new insights into the evolution of closely related moth species. This study entitled with “Two single-point mutations shift the ligand selectivity of a pheromone receptor between two closely related moth species”, is published online in the prestigious journal eLife on 25 October, 2017 (https://elifesciences.org/articles/29100).

Eight mutation regions in the predicted secondary structure of HassOr14b

Two amino acids located in the intracellular domains together determine the OR selectivity
For H. armigera larvae have a wide host plant range, Prof. Wang’s group also studied the molecular basis of olfaction in H. armigera larvae. The PhD student Chang Di and other team members first analyzed the transcriptome of the most important olfactory organs in the larval stage of H. armigera, the larval antennae and maxillae. They identified 17 odorant receptor (OR) genes, 11 of which have full open reading frame. After the functional analysis of all these 11 OR genes, they finally identified the response spectra of 7 ORs. Based on the ORs tuning spectra and caterpillar chemotaxis, the effective odorants were selected and several odorant blends were formulated. A four-component blend MJAP strongly attracted H. armigera larvae, even stronger than the juice of hot pepper, which is the host plant for H. armigera. The further innate behavioral assays confirmed that the cis-jasmone and 1-pentanol are the essential components in the four-component blend. By in situ hybridization, they indicated that the two ORs detecting the cis-jasmone and 1-pentanol (Or41 and Or52) are expressed in the same sensory neurons. This is the first evidence that Ors in a polyphagous caterpillar respond to host plant odorants in a combinatorial manner. The design of attractants to target specific olfactory pathways may promote the development of new baits for pest management. This study entitled “Designing larval chemical attractants based on odorant response spectra of olfactory receptors in cotton bollworm” is also published recently in the journal Insect Biochemistry and Molecular Biology(http://www.sciencedirect.com/science/article/pii/S0965174817300486).

The ORs tuned to four components in the blend MJAP
These studies are supported by the Strategic Priority Research Program of the Chinese Academy of Sciences (grant number XDB11010300), the National Natural Science Foundation of China (grant number 31130050), the National Key R&D Program of China (grant number 2017YFD0200400), and the National Basic Research Program of China (grant number 2013CB127600).
Contact:
Chen-Zhu Wang
State Key Laboratory of Integrated Management of Pest Insects and Rodents
Institute of Zoology, Chinese Academy of Sciences
1 Beichen West Rd, Chaoyang District, Beijing 100101, P. R. China
Email: czwang@ioz.ac.cn